Skip to content

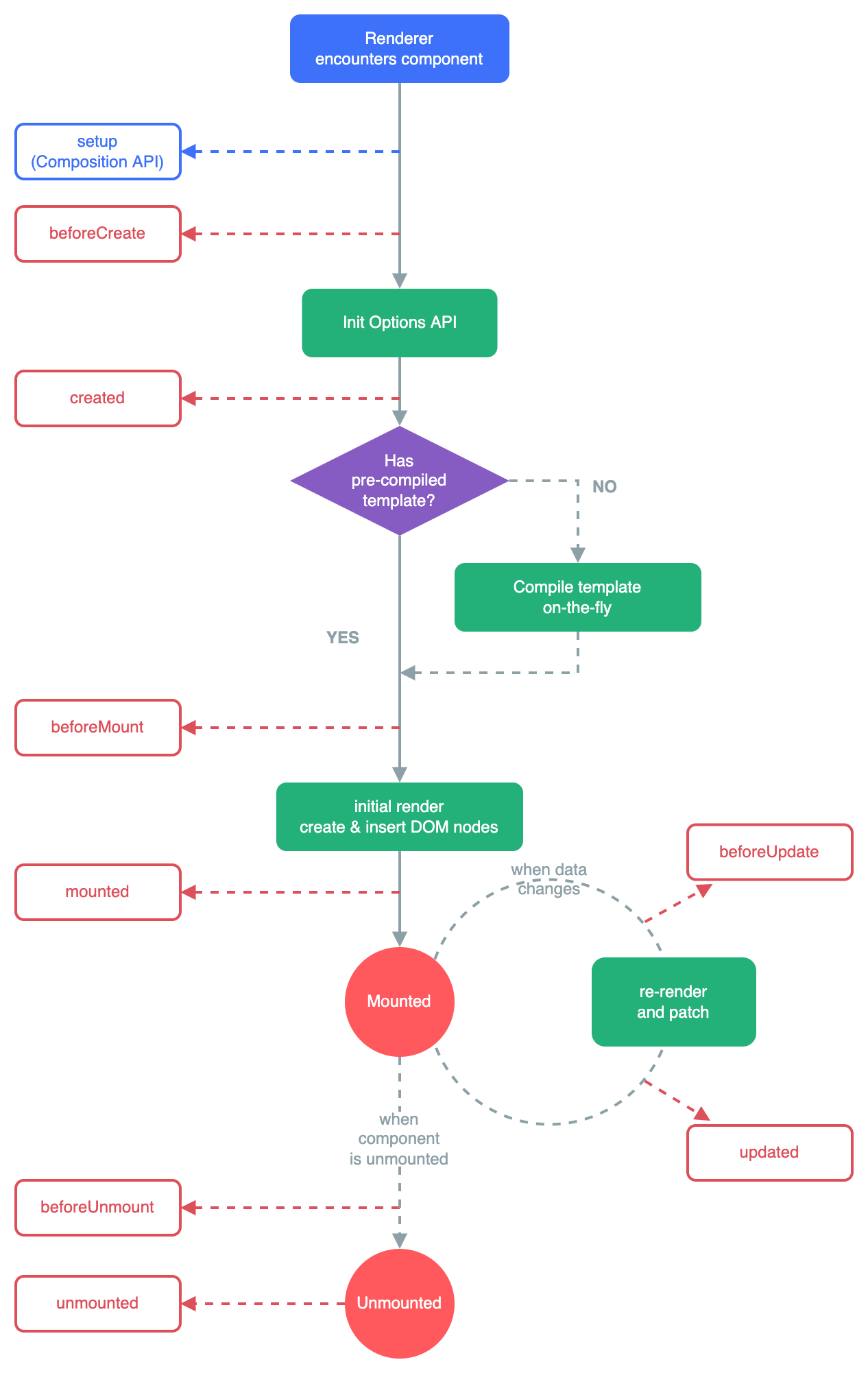
1. Vue2 生命周期

lifecycle

2. mounted 和 created

  • 相同点:

都是Vue实例的生命周期钩子,它们都可以用来在一个实例被创建出来之后执行代码。

  • 不同点:
  1. created 会在实例创建完成后被立即调用,而 mounted 会在挂载元素到实例上时被调用。
  2. created 不会挂载 DOM 元素,而 mounted 会把实例挂载到 DOM 元素上。
  • 应该使用:
  1. created 适合在实例创建完成之后,进行数据的初始化,比如从后台获取数据,初始化实例的数据等。
  2. mounted 适合在挂载 DOM 元素后,进行 DOM 操作,比如初始化插件,获取 DOM 元素属性等。